关于17级风景园林(五年制)、 18、19、20级 2020-2021学年第二学期 公共任选课的选课通知
各二级学院:
17级风景园林(五年制)、18、19、20级2020-2021学年第二学期公共任选课即将选课,现将安排和要求通知如下:
一、 选课时间
17级风景园林(五年制):2021年3月22日(星期一)12:00开始
18级:2021年3月22日(星期一)12:00开始
19级:2021年3月22日(星期一)12:00开始
20级:2021年3月23日(星期二)12:00开始
初选结束时间为:3月24日(星期三)23:59(初选无法退选)
退选时间为:3月25日(星期四)00:00-4月1日(星期四)23:59
补选时间为:4月2日(星期五)00:00-23:59
◆ ◆ ◆ ◆
二、各年级培养方案选修博雅教育课程要求:(详见附件2-4)
1、17级风景园林专业的同学必须按照16版培养方案,在第二、三学期内在八门博雅核心课程中选四门,其中《逻辑与批判性思维》、《创新思维训练》必选一门,必须获得6个学分才能达到毕业要求。

2、18级同学按照18版培养方案,必须在第二、三学期,在九个博雅核心课程类别中选修四个类别,其中必选不少于1.5学分的《国际文化与交流课程》、《哲学与创新思维课程》、《教师教育类课程》(非师范生)必选一门,必须获得6个学分才能达到毕业要求。


3、19、20级同学按照19版培养方案,必须在第二、三学期,在八个博雅核心限选课程类别中选修四个类别,其中必选1.5学分的《艺术与审美课程》,选修不少于1.5学分的《国际文化与交流课程》或《哲学与创新思维课程》,必须获得6个学分才能达到毕业要求。



◆ ◆ ◆ ◆
三、开课形式和时间
1、校内教师开设的课程时间从2021年3月29日开始,至6月19日结束。
2、所有第一教师为“智慧树”的课程是网络课程,请选修的同学到教务系统首页下载《智慧树-学生端学习手册》,了解具体学习步骤和课程考核方式。网络课程开始时间为:2021年4月9日,考试时间为6月6日-6月13日。用户名为学号,初始密码123456。学习网址:https://www.zhihuishu.com/,手机app端:知到APP(学生端学习手册详见附件一)。课程的第二教师为校内指导教师,每位指导教师在本学期会进行一次线下的集中学习,时间地点安排会在第六周挂在教务系统首页,请各位同学根据自己的上课班号查找上课时间地点,按时参加学习。成绩构成比例为:在线观看视频进度30%/章节测试20%/期末50%。智慧树交流Q群号码:662156003,有关学习中出现的问题,同学们可以自愿进群反馈,有专人在群上解答大家的问题。
3、所有第一教师为“尔雅”的课程是网络课程,请选修的同学到教务系统首页下载《尔雅新平台使用手册》,网络课程开始时间为:2021年4月9日,考试时间为6月6日-6月13日。用户名为学号,初始密码s654321s。登陆地址:http://hzu.fanya.chaoxing.com/portal,尔雅网络公共选修课线上考核比例为:视频20%、测验30%、考试50%(超星尔雅使用指南详见附件一)。课程的第二教师为校内指导教师,每位指导教师在本学期会进行一次线下的集中学习,时间地点安排会在第六周挂在教务系统首页,请各位同学根据自己的上课班号查找上课时间地点,按时参加学习。为了同学们能及时接收到指导教师的通知,与教师进行互动,请同学们下载学习通APP,学习通的使用方式见附件。最终成绩会在课程结束后由校内指导教师录入教务管理系统。
注:
1、为保护、传承和发展龙门农民画,弘扬中华优秀传统文化,学校于本学期增开《农民画与民间美术》,《创意民俗画欣赏与体验》,《农民画综合材料创作》三门课程,纳入艺术与审美博雅核心课程模块,2学分,36学时,供同学们选修。
2、同样课程代码的不能重复选课。
3、《实用游泳》要求能独立游25米以上。
附件一:网络课程使用手册
附件二:16版本科人才培养方案博雅教育课程平台
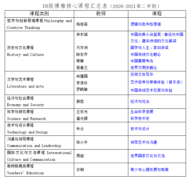
附件三:18版本科人才培养方案博雅教育课程平台
附件四:19版本科人才培养方案博雅教育课程平台
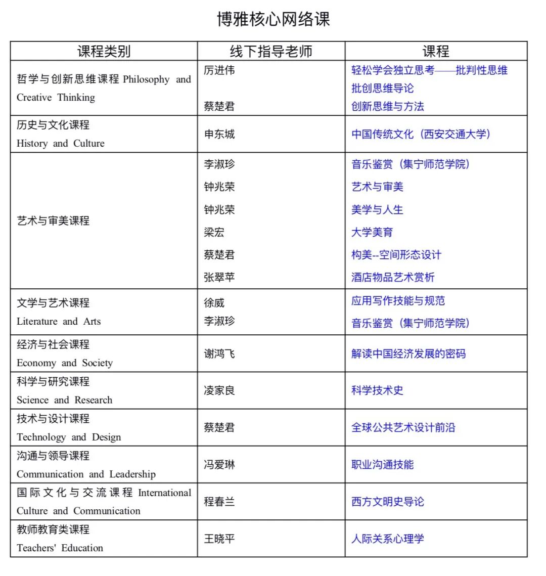
附件五:2020-2021学年第二学期博雅核心网络课
附件六:2020-2021学年第二学期智慧树、尔雅网络课程以及线下指导老师汇总表
附件七:惠州学院博雅一般任选课程汇总表

扫码关注我们哟
编辑|黄心怡
审核|罗晓敏
点击下方“阅读原文”输入提取码:tsjy
即可获得文档
